เอกสารดาวน์โหลด

แบบฟอร์มสำหรับผู้ขอรับริการตรวจสอบความใช้ได้และทวนสอบ

แบบฟอร์มสำหรับการขอรับบริการทวนสอบคาร์บอนฟุตพริ้นท์ขององค์กร

แบบฟอร์มสำหรับการขอรับบริการตรวจสอบความใช้ได้โครงการ T-VER

แบบฟอร์มสำหรับการขอรับบริการทวนสอบโครงการ T-VER

แบบฟอร์มสำหรับการร้องเรียนและอุทธรณ์

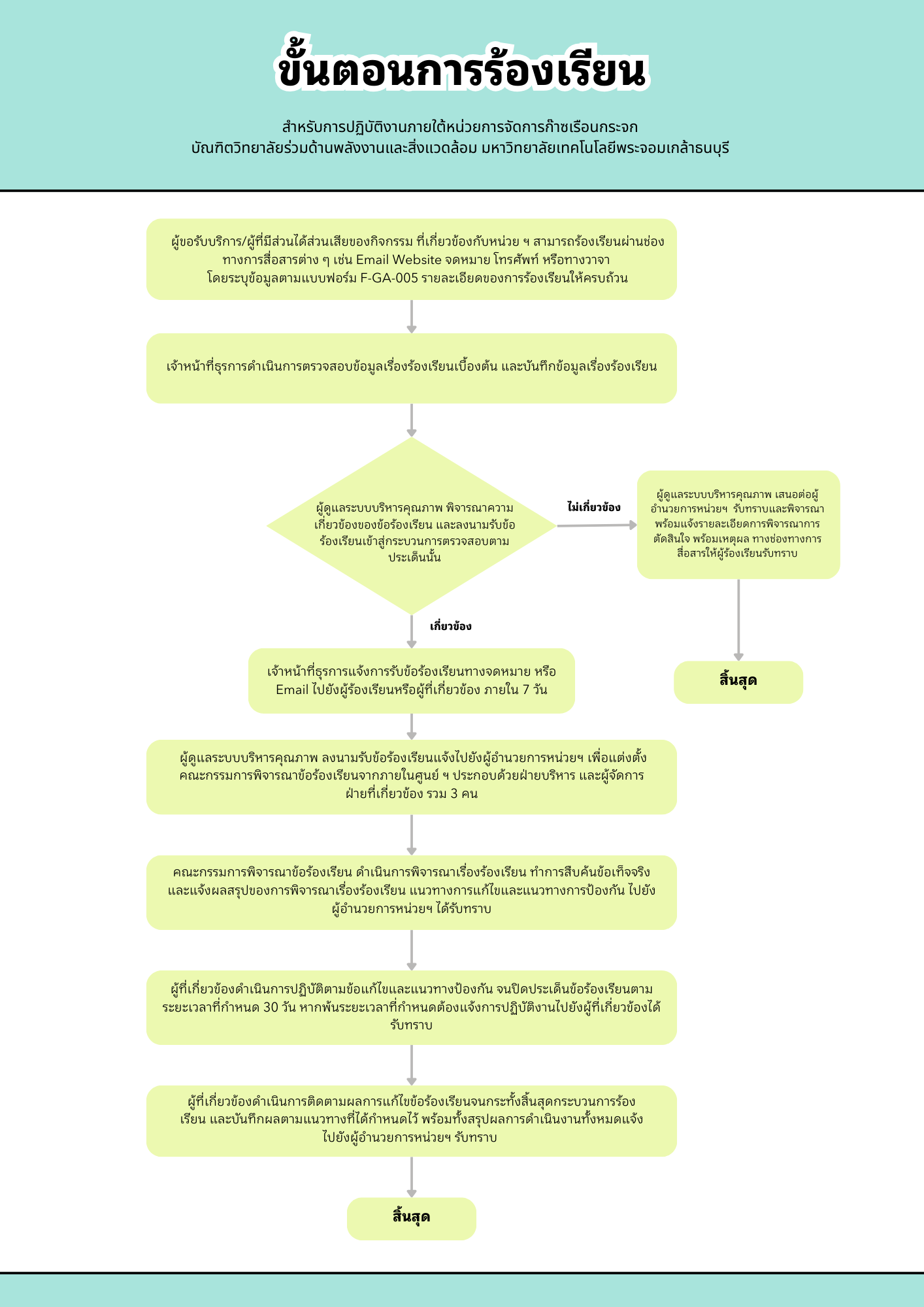
ขั้นตอนการร้องเรียน

ขั้นตอนการอุทธรณ์